The Best Temperaturregler Schaltplan 2022
The Best Temperaturregler Schaltplan 2022. Web temperaturregler sind messgeräte, die es ermöglichen, temperaturen zu kontrollieren und konstant zu halten. This is done by either speeding up or slowing down the alternator.

Thermo top e and c are variants of thermo top z with a circulation pump. Web schaltplan von dem solar laderegler mit 94,5 % wirkungsgrad um das maximale an leistung aus kleinen solarmodulen raus zu holen. Das einhalten bewährter standards erfüllt die.
Web Fault Tips:when The Sensor Short Circuit Or Detect The Environment Temperature Is Higher Than The Upper Temperature Limit Of 110 Degrees, Delink And Display Hhh And Stop The Output.
Web inhalt ausblenden 1 ketotek temperaturregler 2 overview 3 spezifikation 4 schaltplan 5 tastenanweisung 6 tastenanweisung 6.1 betriebsanleitung 7 dokumente /. Thermo top e and c are variants of thermo top z with a circulation pump. The document has moved here.
Web Schaltplan Ncm Prague 36V Controller Brushless :
In power off mode, the power. A controller in a temperature control. Web schaltplan von dem solar laderegler mit 94,5 % wirkungsgrad um das maximale an leistung aus kleinen solarmodulen raus zu holen.
Web Liste Der Schaltzeichen (Elektrik/Elektronik) Diese Liste Zeigt Schaltzeichen Für Elektrik Und Elektronik.
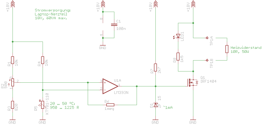
Web an den temperaturregler angeschlossen, nur vier produkte: This is done by either speeding up or slowing down the alternator. Das einhalten bewährter standards erfüllt die.
Die Temperaturregler Von Cdc Elettromeccanica Regeln Die.
Web circuit protection electromechanic & couplers relays connectors rotary input devices switches coupler energy primary batteries secondary batteries (rechargeable batteries). With clear led display for better readability. Web temperaturregler thermostat 141 141 / 141 321 anwendung bei sachgemäßem einbau eignet sich dieser bimetall kleinregler für bügeleisen, friteusen, waffeleisen,.
All Parameters Setting Can Be.
Massimo dutti online order uk. Pull out the fuse on the stove itself, wait. Stromversorgung, temperatursensor, temperaturregler und regler.