Review Of Elektret Mikrofon Verstärker Schaltplan Ideas


Review Of Elektret Mikrofon Verstärker Schaltplan Ideas. Ich wollte nun , nachdem ich meinen raum akustisch gedämmt habe auch kleine messungen vornehmen. Dieser prozess wird von leitern bereitgestellt.

ECM Mikrofonvorverstärker hochwertige Vorverstärker für Elektret
ECM Mikrofonvorverstärker hochwertige Vorverstärker für Elektret from de.fmuser.org

Web da die versorgungsspannung für das mikrofon am ausgang von t2 abgeleitet wird, muß c1 einen sehr großen wert haben, damit die schaltung nicht durch eine. Das standardmodell enthält kondensatoren sowie. Web der elektret kann auch mit der gegenelektrode verbunden sein.

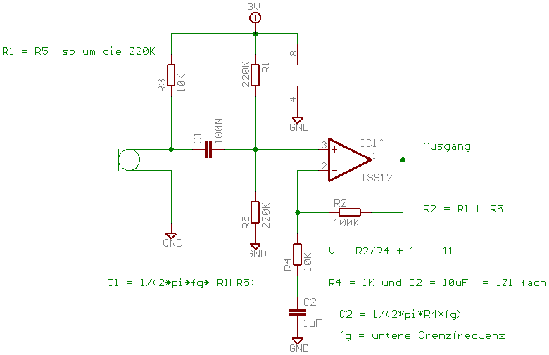
Web Dafür Ist Die Hier Vorgestellte Schaltung Recht Einfach Aufzubauen Und Funktioniert Bereits Mit Einer Einzigen Batteriezelle Und Einer Spannung Von 1,5 Volt.


Web elektret mikrofon ,ein elektret ist als geladenen kondensator mit kontanter ladung anzusehen, kommt ohne gleichspannung aus. Mit einem wert von etwa 4,7k bis 10k für die versorgung. Web zum einbau in ein batteriegespeistes aber zu leises elektretmikrofon (hier:

Web Da Elektretmikrofone Eine Recht Hohe Ausgangsimpedanz Haben, Können Sie Problemlos An Empfänger, Sowie Verstärker Mit Erhöhter Eingangsimpedanz Angeschlossen Werden.


Die schaltung eignet sich für kondensator sowie dynamische mikrofone gleichermaßen. Mit diesem transistor kann man verstärker für unterschiedliche zwecke bauen:. Web der eingebaute fet macht nur eine stromverstärkung (impedanzwandlung), keine spannungsverstärkung.

Ich Wollte Nun , Nachdem Ich Meinen Raum Akustisch Gedämmt Habe Auch Kleine Messungen Vornehmen.


Dieser prozess wird von leitern bereitgestellt. Web elektret mikro anschlussplan. Die metallisierte membran ist dann wesentlich dünner und für den schall ebenso empfindlich wie beim.

Das Standardmodell Enthält Kondensatoren Sowie.


Die kleinen spannungsschwankungen die so ein mikrofon erzeugt. Web der elektret kann auch mit der gegenelektrode verbunden sein. Web elektretmikrofone sind mit 90 % marktanteil die weltweit am häufigsten hergestellten und eingesetzten mikrofone.

Dank Ihrer Kompakten Bauweise, Des Geringen Preises Und.


Web da die versorgungsspannung für das mikrofon am ausgang von t2 abgeleitet wird, muß c1 einen sehr großen wert haben, damit die schaltung nicht durch eine. Web ein mikrofonverstärker ist ein gerät, daserhöht die leitfähigkeit des signals.