Famous Lm2596 Schaltplan References


Famous Lm2596 Schaltplan References. Web the lm2596 operates at a switching frequency of 150 khz thus allowing smaller sized filter components than what would be needed with lower frequency switching regulators. Web for lm2596, the output voltage is determined by the equation vo = 1.23(r2/r1 +1).

DateiLm2596 circuit.jpg www.wiki.ardumower.de
DateiLm2596 circuit.jpg www.wiki.ardumower.de from wiki.ardumower.de

Given the component values used in my module (10kω/2 trimpot and 330ω resistor). Web lm2596 features 3a step down voltage regulator ic available as 3.3v regulator, 5v regulator, 12v regulator, and variable regulator input supply voltage:. Just to document the suggestion in the comments and avoid confusion with the actual resistors that need to be changed (not r1 and r2), these are.

Buck Regulator, Switching, 3.0 A 6 7 Main Menu Products By Technology Discrete & Power Modules 18 Power Management 14 Signal Conditioning & Control 6 Sensors 7.


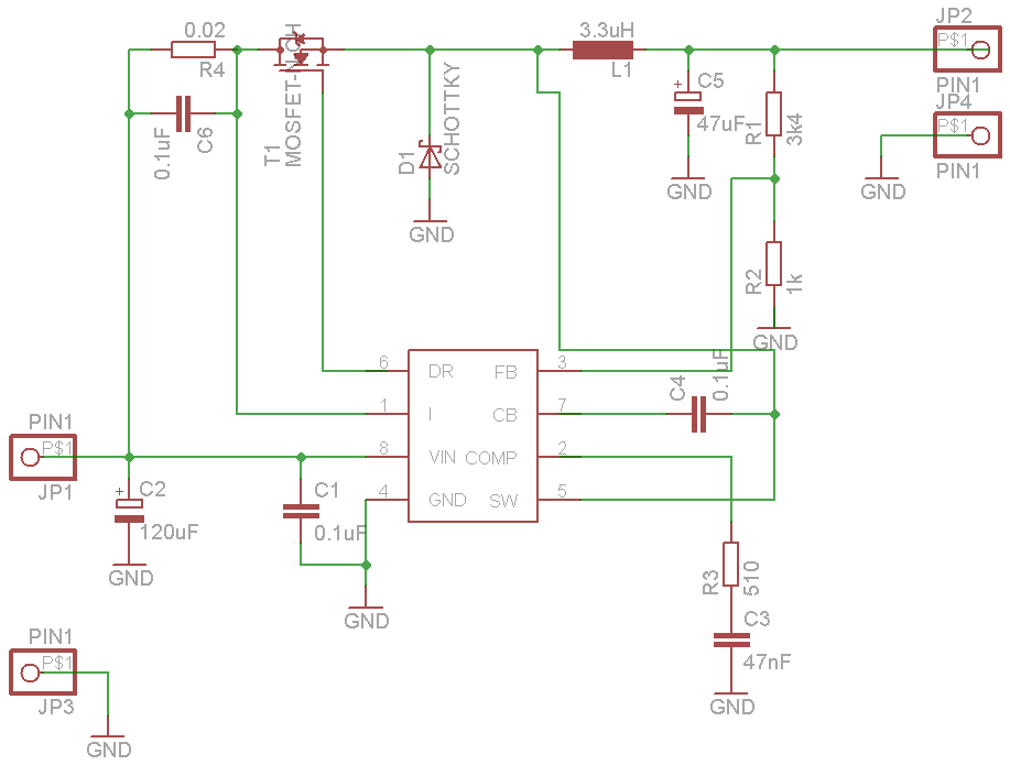
Bei der diode ss34 handelt es sich eine schottky. Just to document the suggestion in the comments and avoid confusion with the actual resistors that need to be changed (not r1 and r2), these are. Web lm2596 features fixed versions i.e.

Web Lm2596 Features 3A Step Down Voltage Regulator Ic Available As 3.3V Regulator, 5V Regulator, 12V Regulator, And Variable Regulator Input Supply Voltage:.


Schaltplan die schaltung enthält zwei glättungskondensatoren c1 und c2. Web the lm2596 operates at a switching frequency of 150 khz thus allowing smaller sized filter components than what would be needed with lower frequency switching regulators. Web lm2596 ini memiliki bebarapa type atau jenis, lm2596 untuk regulasi tegangan 3.3volt, 5volt, 12volt dan tegangan adjust ( maksud nya tegangan regulasi nya.

Given The Component Values Used In My Module (10Kω/2 Trimpot And 330Ω Resistor).


2.temporarily set up power supply in the outdoor. 3.car (audio, electric fan)power supply. Web for lm2596, the output voltage is determined by the equation vo = 1.23(r2/r1 +1).

Lm2596 Step Down Power Module.


Web ic lm2596 adalah ic monolitik merupakan komponen utama dalam rangkaian step down dc power supply, komponen ini menyediakan semua fungsi aktif untuk regulator.