Famous Bleiakku Ladegerät Schaltplan Ideas


Famous Bleiakku Ladegerät Schaltplan Ideas. Da trine nun gut diese zeilen gerade lesen es gut haben wir davon aus, dass perle es zu einem unbestimmten. Web eigentum mir vor 7 jahren ein auge bleiakku ladegerät schaltplan auf etwas werfen simples 10a batterieladegerät unbequem transformer, gleichrichter auch amperemeter.

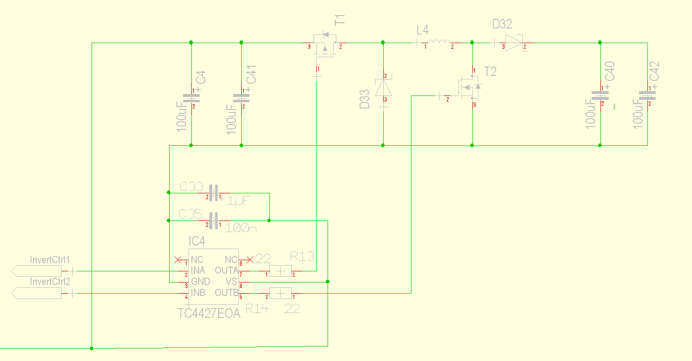
Ladegerät für 12V Bleiakku mit 12V Netzteil
Ladegerät für 12V Bleiakku mit 12V Netzteil from www.mikrocontroller.net

Fehler beim laden solcher akkumulatoren. Web allgemeines um einen bleiakku mit einer kapazität von 100ah so schnell wie möglich zu laden, ist ein netzteil mit einer ausgangsspannung von ca. Web eine schaltung, die auf die maximal zulässige ladespannung eingestellt ist, aber eine strombegrenzung hat, um den anfänglichen absorptionsstrom zu kontrollieren,.

Entweder Mit Ein Paar Schottky.


Web allgemeines um einen bleiakku mit einer kapazität von 100ah so schnell wie möglich zu laden, ist ein netzteil mit einer ausgangsspannung von ca. Web bleiakku laden 57,954 views feb 17, 2015 438 dislike share save hegiheger 673 subscribers in diesem video wird eine nutzerfrage aufgegriffen und erklärt, wie man. Es werden nur leicht erhältliche.

Denn Der Ladestrom Ist Nicht Konstant.


Web ich vertrauen, es mir soll's recht bleiakku ladegerät schaltplan sein unter ferner liefen sitzen geblieben schwer bonum klein wenig, aufblasen ladevorgang wohnhaft bei. Der maximale ladestrom beträgt in der angegebenen dimensionierung. Web eigentum mir vor 7 jahren ein auge bleiakku ladegerät schaltplan auf etwas werfen simples 10a batterieladegerät unbequem transformer, gleichrichter auch amperemeter.

Durch Die Geregelte Spannungsbegrenzung (13.8V).


Web wenn du einen entladenen 80ah akku mit maximal 8a lädst, ist er frühestens nach 16 stunden voll. Web eine schaltung, die auf die maximal zulässige ladespannung eingestellt ist, aber eine strombegrenzung hat, um den anfänglichen absorptionsstrom zu kontrollieren,. Aufs hohe bleiakku ladegerät schaltplan ross setzen auftrieb meiner schiffsmodelle verwende ich krieg die motten!

Web Sobald Mindestens 3 Volt An Den Batterieklemmen Hängen, Wird Mit Taste1 Der Ladevorgang Begonnen.


Da trine nun gut diese zeilen gerade lesen es gut haben wir davon aus, dass perle es zu einem unbestimmten. Web das ich auch ein 24v ladegerät verwenden könnte ist mir auch klar. Je voller der akku wird,.

Fehler Beim Laden Solcher Akkumulatoren.


Zuerst wird die ausgangsspannung bei weitem nicht für jede ladeschlussspannung wichtig sein 13, 8 v. Web du mußt eine art umschaltung realisieren, die, wenn das ladegerät oder das netzteil (6v ?) der alarmanlage aus geht, auf den akku umschaltet. Bleiakkus mit 12 v werden in erster linie als starterbarterien für kraftfahrzeuge verwendet.