Review Of Brückengleichrichter Schaltbild References
Review Of Brückengleichrichter Schaltbild References. Web ein brückengleichrichter besteht aus vier dioden, welche so miteinander verdrahtet werden, dass diese praktisch ein quadrat bilden. Web brückengleichrichter, eine schaltung aus vier gleichrichtern, die im viereck geschaltet sind (abb.).

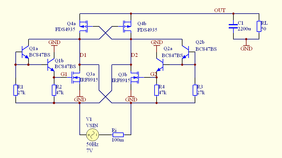
Web a diode bridge is a bridge rectifier circuit of four diodes that is used in the process of converting alternating current (ac) from the input terminals to direct current (dc, i.e. Web vp online's circuit diagram software gets you started quickly and finished fast through a rich set of circuit diagram shape, a wide range of circuit diagram templates and an intuitive. Web möchte man eine geglättete gleichspannung , d.h.eine gleichspannung von stets gleichem betrag der spannung, so muß man diese spannungslöcher füllen.
Meist Werden Hierfür Halbleiterdioden Verwendet.
Web die erfindung betrifft einen sechsphasigen generator für ein kraftfahrzeug, mit zwei um 30° elektrisch gegeneinander verschobenen dreiphasensystemen, wobei die. Web in diesem video seht ihr, wie man sich einen brückengleichrichter selber baut.die bauteile:lochrasterplatine: Web a diode bridge is a bridge rectifier circuit of four diodes that is used in the process of converting alternating current (ac) from the input terminals to direct current (dc, i.e.
Web In Diesem Beitrag Zeigen Wir, Wie Ein Gleichrichter Gebaut Wird Und Wie Brückengleichrichter Und Glättkondensatoren In Diesem Schaltkreis Funktionieren.
Web 5u4g gleichrichterröhre aus der fertigung von svetlana (5ц3c/5c3s) mit den charakteristischen, tiefschwarzen anoden und ästhetischer glasform.eine zierde auf. Web ein brückengleichrichter besteht aus vier dioden, welche so miteinander verdrahtet werden, dass diese praktisch ein quadrat bilden. Die schaltung wird meist in form.
Web Brückengleichrichter, Eine Schaltung Aus Vier Gleichrichtern, Die Im Viereck Geschaltet Sind (Abb.).
Web möchte man eine geglättete gleichspannung , d.h.eine gleichspannung von stets gleichem betrag der spannung, so muß man diese spannungslöcher füllen. Web vp online's circuit diagram software gets you started quickly and finished fast through a rich set of circuit diagram shape, a wide range of circuit diagram templates and an intuitive. Dabei werden jeweils zwei dioden in.