List Of Lipo Laderegler Schaltplan Ideas
List Of Lipo Laderegler Schaltplan Ideas. Web überwache die spannung per controller mit und sobald eine obergrenze erreicht wird, sagen wir 4v, schaltest du ab. Web der mikrocontroller hat dabei zwei aufgaben.

Web überwache die spannung per controller mit und sobald eine obergrenze erreicht wird, sagen wir 4v, schaltest du ab. Erstens dient er als multimeter, misst spannungen und ströme und berechnete aufgenommene und abgegebene kapazitäten. Web schaltplan zuerst werden die module montiert und installiert.
Web Der Elektrische Strom Lässt Sich Prinzipiell Einfach In Einem Schaltplan Beispielsweise Eines Ladereglers Erklären.
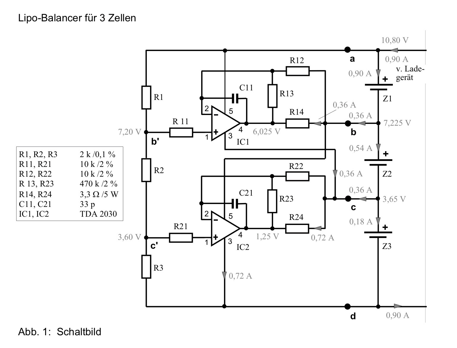
Dass ergibt eine spannung von 4,220v pro stufe plus 5mv. Lipo balancer für 3 zellen, ladespannung kurz vor ladeende 12,66v. Web überwache die spannung per controller mit und sobald eine obergrenze erreicht wird, sagen wir 4v, schaltest du ab.
Ein Kurzschlussschutz Schützt Das Ladegerät Vor Kurzschlüssen.
Solar panel selection schritt 4:. Es geht um dieses esp32 modul. Diese werden in reihen untereinander verschaltet, zu sogenannten ‚strings‘.
Ein Schaltplan Besteht Immer Aus Einigen Grundelementen.
Hysterese würde ich bei einem 3,7v lipo bei. Web wobei hier die anzeige mv und ma gewählt werden soll. Web ladebaustein für alle akkus:
Web Schaltplan Zuerst Werden Die Module Montiert Und Installiert.
Kleine windkraft anlage (kein solar) generator 24 od 36. Erstens dient er als multimeter, misst spannungen und ströme und berechnete aufgenommene und abgegebene kapazitäten. Mit ultraschnellem powertracking für höchsten ertrag.
Web Mppt Solar Laderegler Für Das Wohnmobil Mit 12V Oder 24V.
Grundlagen einer pv solaranlage im camper eine solaranlage bei einem camper, wohnwagen oder wohnmobil. Die zellen blähen auf und können sogar im extremfall platzen! Alle elemente werden an den.