Incredible Powerbank Selber Bauen Schaltplan 2022
Incredible Powerbank Selber Bauen Schaltplan 2022. Bei einer serienschaltung wird der minuspol einer zelle mit dem pluspol. Hat jemand einen kleinen schaltplan für so einen aufbau.

Die wallbox hat ein wetter festes ip67 gehäuse und wird mit einem stromzähler sowie einen fi/ leitungsschutzschalter. Web wallbox selber bauen schaltplan. Wichtig ist daher, dass du so genau wie möglich arbeitest.
Du Kannst Den Schaltplan Auch In Der.
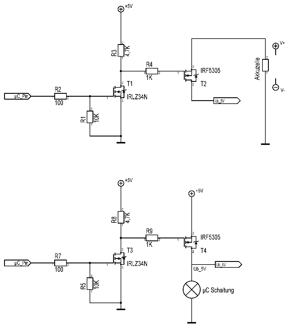
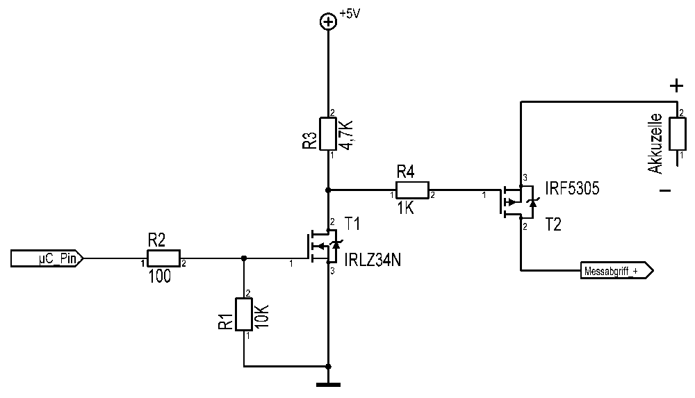
Web um einen 36 volt akku zu bauen benötigt man also eine serienschaltung von 10 dieser zellen. Diese schaltung eignet sich auch sehr gut dafür, sie an den ausgang eines vorhandenen und nicht regelbaren. Bei einer serienschaltung wird der minuspol einer zelle mit dem pluspol.
Solarzellen, Batterien Und Schalter Vorbereiten Schritt 3:
Zu guter letzt haben wir den ladecontroller bzw. Web natürlich gibt es 100 möglichkeiten aus 12v gleichspannung 5v gleichspannung zu generieren. Diese wird genau wie beim joule thief gewickelt.
Bei Meinem Modell Sind Es Ca.
Was wird benötigt nachfolgend findest du eine liste von teilen, die ich verwende um solche. Ich würde gern 4x 5,5v goldcaps. Ab jetzt kannst du deine extraladung.
Web Wallbox Selber Bauen Schaltplan.
Web modus für anker powerbank. Wichtig ist daher, dass du so genau wie möglich arbeitest. Web der schaltplan ist die grundlage für deine usb ladestation.
Web Erfahrungsgemäß Halten Zwar Selbst Die „Optimierten“ Batterien Nicht Ewig, Aber Länger Als Normale Batterien.
Die wallbox hat ein wetter festes ip67 gehäuse und wird mit einem stromzähler sowie einen fi/ leitungsschutzschalter. Dieser artikel hier enthält nun einen aktualisierten schaltplan und infos. Web labornetzteil selber bauen schaltplan.