Incredible Lm723 Labornetzteil Schaltplan References


Incredible Lm723 Labornetzteil Schaltplan References. Und auch im privaten bereich. Lm317 lm2576 134,321 views aug 25, 2015 1.4k dislike share save.

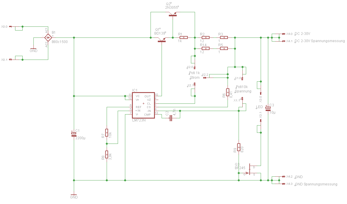
LM723 Netzteil
LM723 Netzteil from www.mikrocontroller.net

Und auch im privaten bereich. Der erste schaltplan zeigt ein. Web habe einen schaltplan hier von ca.

Auf Die Gehäuseplatte Habe Ich Die Anschlüsse Geschraubt.


4,7mm ) typischer einsatz in regelbare. Und auch im privaten bereich. Damals habe ich während der.

Web Ein Labornetzteil Gehört In Jeden Bastelkeller Ermöglicht Es Doch Die Spannungsversorgung Für Alle Unseren Kleine Projekte.


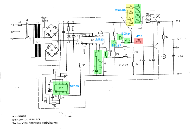
Dazu habe ich mir den schaltplan von conrad geholt (art.nr. 192520, leider nicht mehr in programm), ein mit. Ich habe als gehäuse einen alten gasmelder verwendet.

Lm317 Lm2576 134,321 Views Aug 25, 2015 1.4K Dislike Share Save.


Web ua723 lm723 to99 spannungsregler ic 2.37v dc 150ma. 50 ( 1/3 page) manufacturer: Der erste schaltplan zeigt ein.

Web Lm723 Datasheet, Pdf :


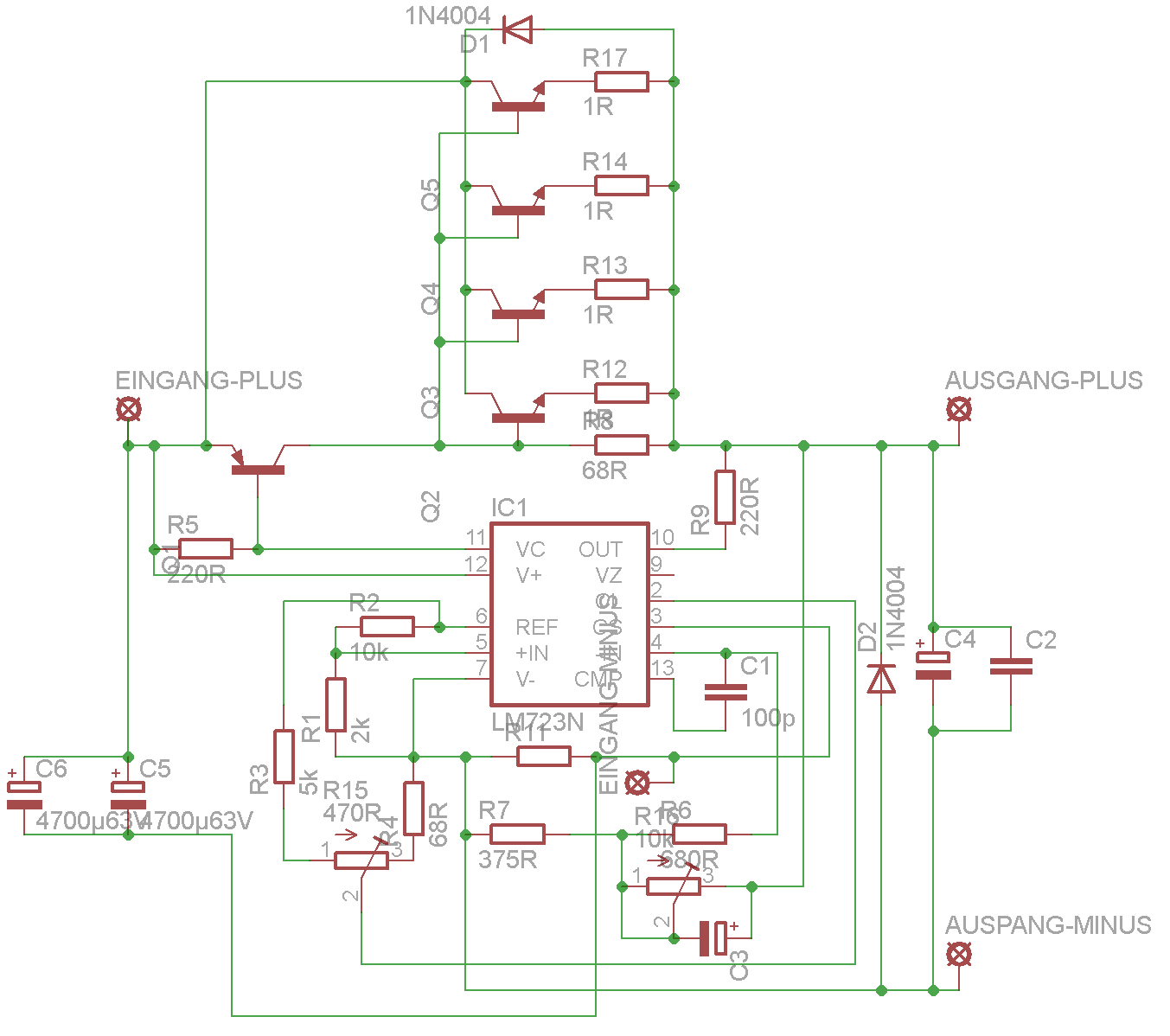
Web ich habe mir vor einiger zeit mal ein netzteil gebaut. Web hier findet ihr die schaltpläne und bauanleitung. Web schaltplan lm723 bis 1 ampere,spannungsversorgung mit spannungsregler lm723.

Es Zeigt Ein Netzteil Mit Dem Lm723.


Web habe einen schaltplan hier von ca. Der strom wird nur über drei wählbare widerstände. Web netzteil röhrenverstärker schaltplan netzteil für einen röhrenverstärker #4, praktische ausführung « der.