List Of H-Brücke Schaltplan 2022


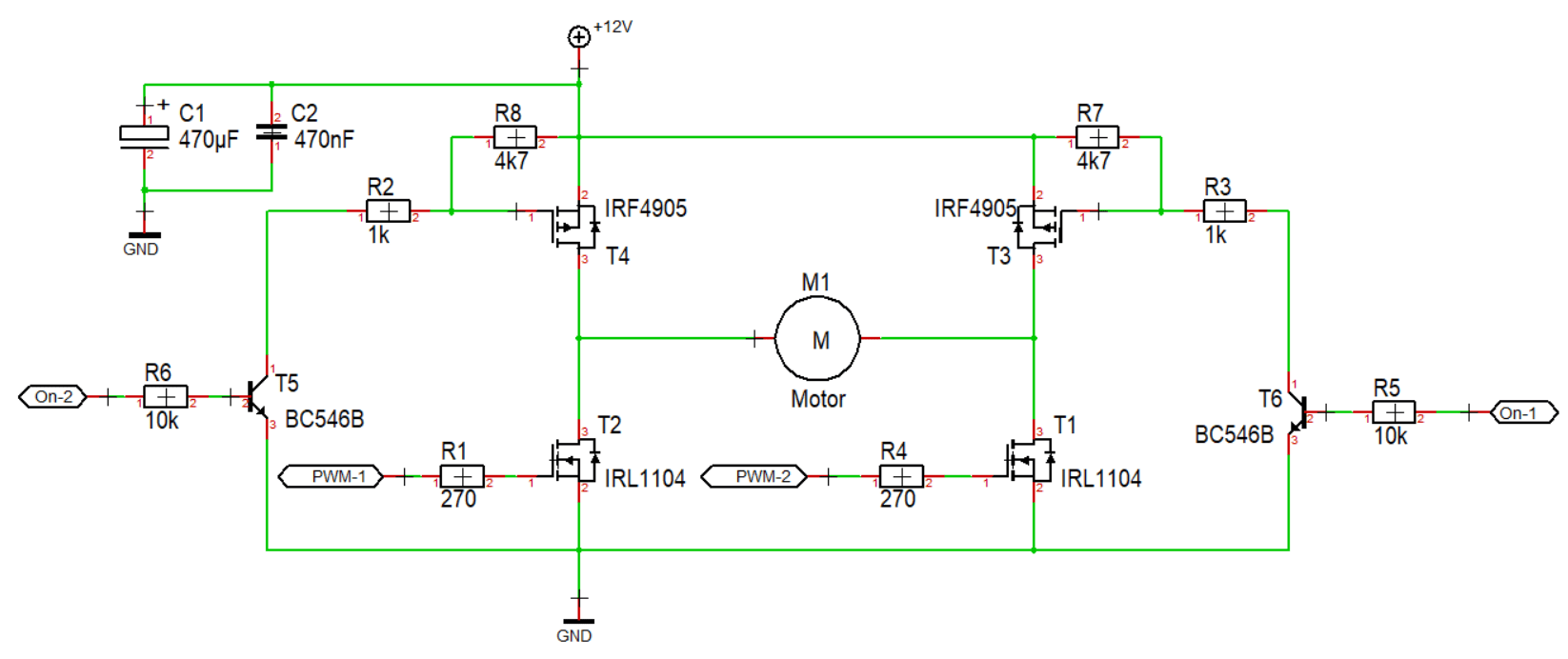
List Of H-Brücke Schaltplan 2022. Diese vier schalter können so gestellt werden, dass die. Diese schaltung ermöglicht eine drehrichtungsänderung (umpolung) bei einem gleichstrommotor.

HBrücke entwerfen
HBrücke entwerfen from www.mikrocontroller.net

Diese schaltung ermöglicht eine drehrichtungsänderung (umpolung) bei einem gleichstrommotor. Cookies erleichtern die bereitstellung unserer dienste. Zuerst habe ich ähnlich argumentiert und mich schlau.

Cookies Erleichtern Die Bereitstellung Unserer Dienste.


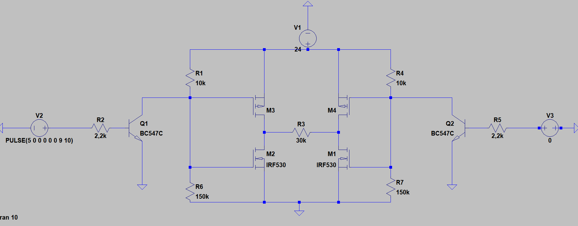
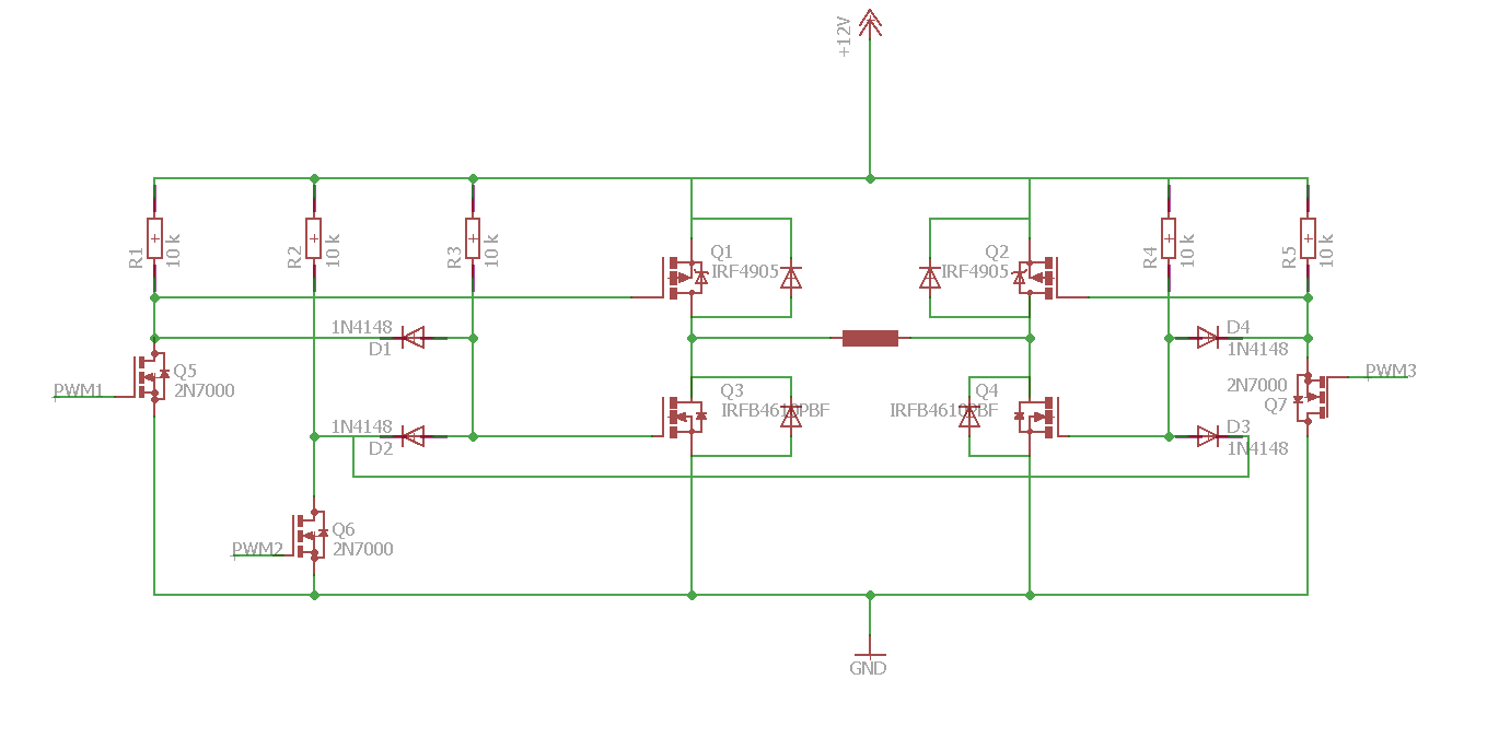
Vor allem bei so großen strömen. Soll der motor vorwärts laufen, dann werden die transistoren tr2 und tr3 durchgeschaltet. There are two kinds of h bridge:

Viel Aufwand Für Ein Bisschen Motor!


Zuerst habe ich ähnlich argumentiert und mich schlau. (02:04) in diesem beitrag erklären wir dir die wichtigsten formeln und. Diese schaltung ermöglicht eine drehrichtungsänderung (umpolung) bei einem gleichstrommotor.

Was Uns Hier Am Besten Gefällt,.


A b x analysiere nun den schaltplan. Wir werden es testen und dann die leiterplatte ausdrucken. Mit der nutzung unserer dienste erklären sie sich damit einverstanden, dass wir cookies verwenden.

Gängiges Modell Ist Der L293D, Der Zwei.


What is the h bridge? Daher kannst du die oberen mosfets nicht sinnvoll einschalten, sondern sie nur als. The h bridge is a motor driver that allows you to drive a motor in both directions.

But In This Design I Think That I Will.


Sie besteht aus zwei verstärkerkanälen, die sich wiederum aus zwei. Da werden die transistoren nie direkt angesteuert, sondern über. Diese vier schalter können so gestellt werden, dass die.