+26 Endstufe Selber Bauen Schaltplan Ideas
+26 Endstufe Selber Bauen Schaltplan Ideas. Endstufe läuft meistens mit sehr geringem output. Web du kannst, wenn du es ganz schön machen willst, dir auch mit eagle den schaltplan selber noch einmal abzeichnen (inkl.

Web du kannst, wenn du es ganz schön machen willst, dir auch mit eagle den schaltplan selber noch einmal abzeichnen (inkl. Wo bekomm ich die passende lektüre dafür 2. Wo bekommt man baupläne/schaltpläne dafür.
Web Habe Daran Gedacht Endstufen Selber Zu Bauen.
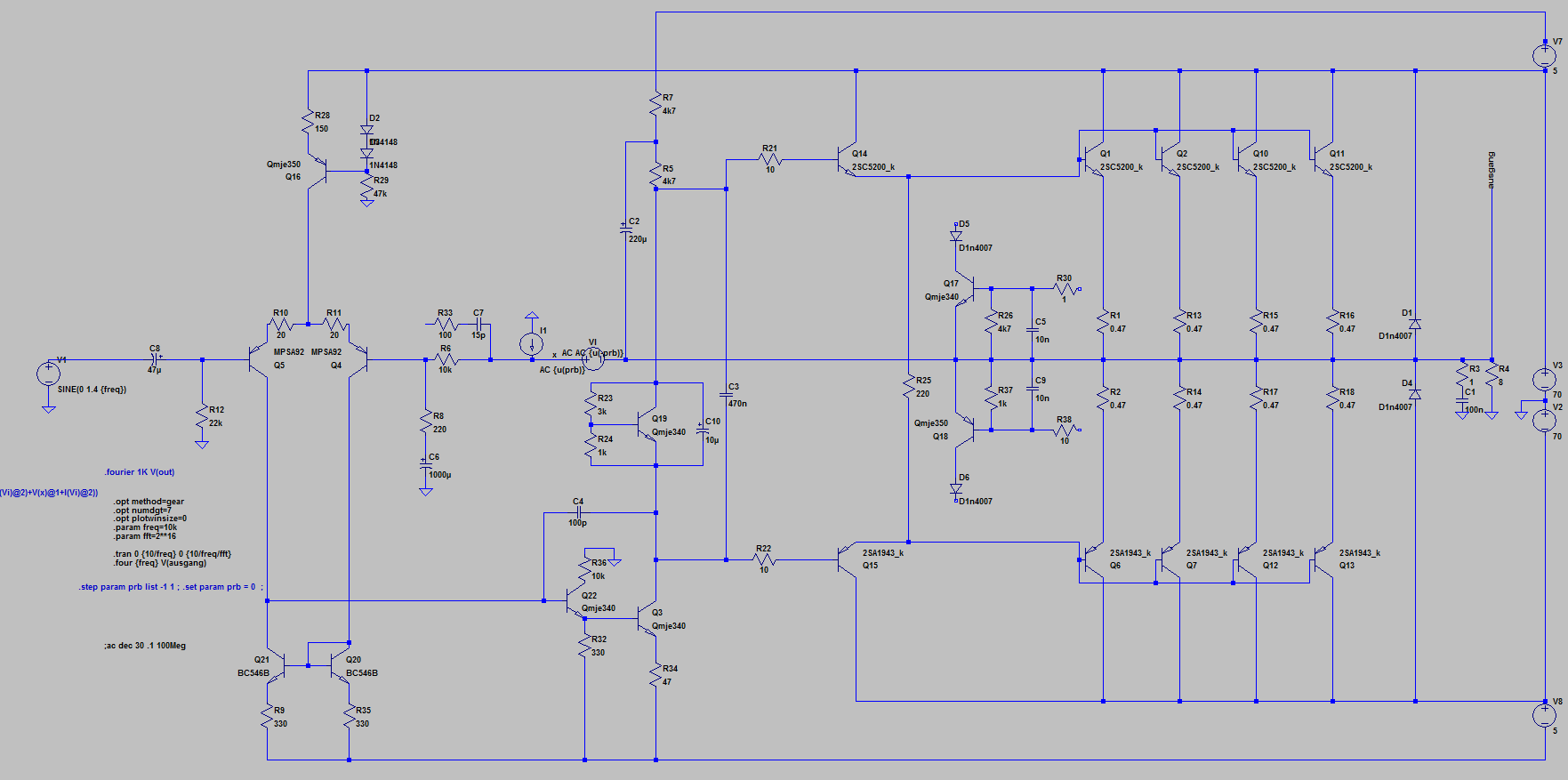
Web wenn sie die schaltung nach dem schaltbild selber aufgebaut haben, so schließen sie zunächst ein mikrofon am eingang vom kondensator c2 und an masse an. Web 5 stück 174,99 eur inkl. Web ich habe den schaltplan mal als datei eingefügt.
Dieses Projekt Ist Nur Etwas Für Erfahrene Elektroniker, Da Hier Mit Netzspannung Von 230 Volt Gearbeitet Wird.
Web master slave schaltung selber bauen mit schaltplan oder bausatz wenn du eine master slave steckdose selber bauen möchtest, so gibt es dafür mehrere möglichkeiten. Web ich bin dabei mir eine musikanlage selber zu bauen und möchte nun zwischen der autobatterie und der endstufe und weiteren kleinen verbrauchern einen schalter. Ebenso erkennt die evse wb steuerung, ob ein.
Wie Man Aus Einem Handelsüblichen Computernetzteil Ein Experimentiernetzteil Für Die Eigenen Anwendungen Baut.
Kleine endstufen mit wenig leistung sind nicht so das problem. Web insgesamt werden es mehrere teile dieses schönen projektes für eine kräftige endstufe benötigt man aber auch ein leistungsfähiges netzteil. Web du kannst, wenn du es ganz schön machen willst, dir auch mit eagle den schaltplan selber noch einmal abzeichnen (inkl.
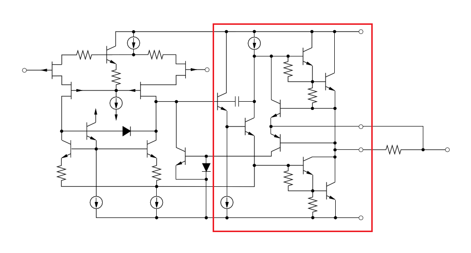
Web Verstärker Selber Bauen Wie Das Schaubild Zeigt, Ist Der Verstärker Ic Das Herzstück Der Schaltung.
Die simple evse wb ist eine steuereinheit die in der regel in eine wallbox (wb) eingebaut wird. Endstufe läuft meistens mit sehr geringem output. Denn das ist mitentscheidend für.
Die Gu74B/4Cx800 Ist Eine Bekannte Röhre, Die Auch In Vielen Kommerziellen.
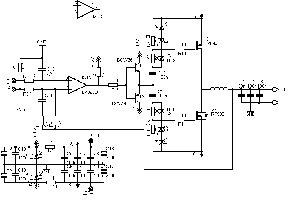
Web der schaltplan unten ist für ein simulationsprogramm vereinfacht und überarbeitet worden. Web hallo habe daran gedacht endstufen selber zu bauen jetzt meine fragen: Das signal wird durch einen.