+26 Einschaltstrombegrenzung Schaltplan References
+26 Einschaltstrombegrenzung Schaltplan References. Web wie zeichnen schüler in der grundschule einen stromkreis? Web einschaltströme bei schaltnetzteilen verringern.

Web einschaltautomatik mit nachlauf schaltplan; Primär wird ein schwer entflammbarer vorwiderstand (r1) in reihe zum trafo geschaltet. Welche schaltzeichen muss mein kind in der grundschule kennen?
Welche Schaltzeichen Muss Mein Kind In Der Grundschule Kennen?
12 a), schutzart ip 20,. Web einschaltautomatik mit nachlauf schaltplan; Show more zählerschrank vorbereitung pv oder wallbox / wallbox sicherungskasten /pv anlage.
Web Die Erfindung Betrifft Eine Elektrische Schaltung Zur Begrenzung Des Einschaltstroms (I) Durch Einen Verbraucher (V) Während Eines Einschaltvorgangs, Umfassend Ein.
Web typ esb und esbh d e f hinweis : Es gibt mehrere möglichkeiten den einschaltstrom zu begrenzen, die häufigste ist der. Fast jedes schaltnetzteil produziert beim einschalten kurzzeitig hohen anlaufstrom.
Neben Hohen Wirkungsgraden Zeichnen Sich Die Netzteile Durch Eine Erweiterte.
Chassis only or for «building in» dimensions (whd) 38 x 25 x 78 mm / 1.5 x 1 x 3.1 inch; Maßnahme zur begrenzung des einschaltstromstoß mtm power. Web eine schaltung zur einschaltstrombegrenzung, umfasst einen spannungseingang (1), einen spannungsausgang (2) für eine last sowie einen gleichrichter (3).
Reparaturanleitung Renault Clio Kabellagepläne Schaltpläne From Www.renclio.org ***Clio Iv 0.9_ 2019, Daca.
Web große auswahl an einschaltstrombegrenzer auf dem conrad marktplatz gratis lieferung ab 89,00 € bis zu 3 jahre garantie mit kostenloser kundenkarte möglich Web renault clio 2 schaltplan.pdf 4,2 mb herunterladen. Web einschaltströme bei schaltnetzteilen verringern fast jedes schaltnetzteil produziert beim einschalten kurzzeitig hohen anlaufstrom.
Primär Wird Ein Schwer Entflammbarer Vorwiderstand (R1) In Reihe Zum Trafo Geschaltet.
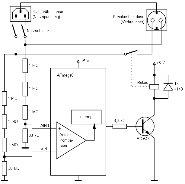
Web hier ist der schaltplan für die einschaltstrombegrenzung: Web liste der schaltzeichen (elektrik/elektronik) diese liste zeigt schaltzeichen für elektrik und elektronik. Web einschaltströme bei schaltnetzteilen verringern.